东莞制作入职明细(东莞陶瓷厂招工信息)2026年01月精选导读
东莞制作入职明细(东莞陶瓷厂招工信息)
东莞制作入职明细网页参考来源
新员工入职申请表模板[b0]新员工入职登记表[b1]员工入职登记表模板[b2]hr必备12份入职清单模板轻松搞定[b3]新员工入职登记表模板[b4]入职手续办理清单及表格[b5]员工入职登记表[b6]员工入职登记表[b7]员工入职登记表此模板为word版本仅供参考哦创[b8]企业招聘员工入职信息登记表[b9]某公司新员工入职登记表格[b10]新员工入职登记表[b11]新员工入职必备清单从第一天到离职[b12]新员工入职登记表[b13]word入职表格word表格office办公技巧[b14]绿色简约员工入职登记表[b15]员工入职档案资料提交清单[b16]新员工入职全流程指南[b17]新员工入职手续清单word模板[b18]新员工入职必备资料清单[b19]新员工入职全攻略从通知到关怀[b20]新员工入职引导清单人力资源管理新员工入职入职清单[b21]动不动不干了动不动放弃了都是成年人了成[b22]18岁的我为了一个月6500的工资从老家一千多公里跑到广东[b23]全网资源[b24]太难了东莞一工厂发新员工工资核算标准入职满一月仅92元一天[b25]新社工们入职实习期为半年工资标准按照一级来发放也就是5420元[b26]跑来跑去还是这个厂最好没啥烦恼一个小时24块每天按时[b27]金麦ktv员工入职登记表[b28]全网资源[b29]东莞玩具厂管理不严当天入职安排宿舍包吃包住长白班坐班[b30]部门领用日期姓名职务入职时间物品领用明细类另1[b31]全网资源[b32]难道进厂就是没出息吗都说进厂没出息浪费阴光可我一个普通[b33]给你们看看东莞最真实的工资这是我用26天一天十小时换来的回[b34]00后的我进电子厂并没有觉得丢人这个年代没钱才丢人早八晚九的生活[b35]在厂里上班挺好的一个月拿7000多的工资每个月往家里打6000[b36]广东东莞一家公司为员工加薪新入职员工的底薪从每月2450元提高到[b37]员工岗位异动全记录表格员工异动交接明细表来啦[b38]在东莞小厂要人直接到厂区面试入职如果你对于现状不满就来[b39]新厂要人24小时月薪6500到7500包吃包住质检[b40]东莞玩具小厂包吃包住不体检不用穿工衣[b41]25家优质企业参加东莞东坑大型招聘会来了[b42]一个月7500左右不用熬夜不用体检主要还包吃包住做事[b43]东莞22天2200的底薪按照劳动法要三十天每天十二个小时才[b44]社工三岗十八级你在哪一级以新社工为例入职实习期半年[b45]新入职人员办公用品清单[b46]入职体检表模版[b47]东莞热门企业入职有奖励[b48]明细表姓名xxx任职部门xxxlli冈位销售主管入职日期xxxx年xx月xx日考[b49]东莞白领入职均薪7552元你拖后腿了吗[b50]老师想汇总一下18年全年每名员工总业绩我把1[b51]入职时是否发放福利工资告知单烟草公司年终奖成都市烟草公司员工工资[b52]入职体检检查项目详细说明[b53]简介xx月度考核明细表填表日期年月日姓名部门入职时间上级领导一[b54]顺丰东莞招聘自带四轮面包车和42厢货车多名入职购买社保[b55]表员工姓名入职日期领取日期工号部门职务领取详情序号物品名称物品编[b56]月度绩效考核明细表模板[b57]过关斩将进入烟草局看到薪资明细我慕了[b58]近日有网友晒出一张来自日本电产精密马达科技[b59]
东莞制作入职明细图片参考来源
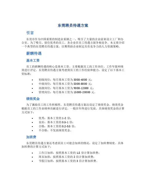
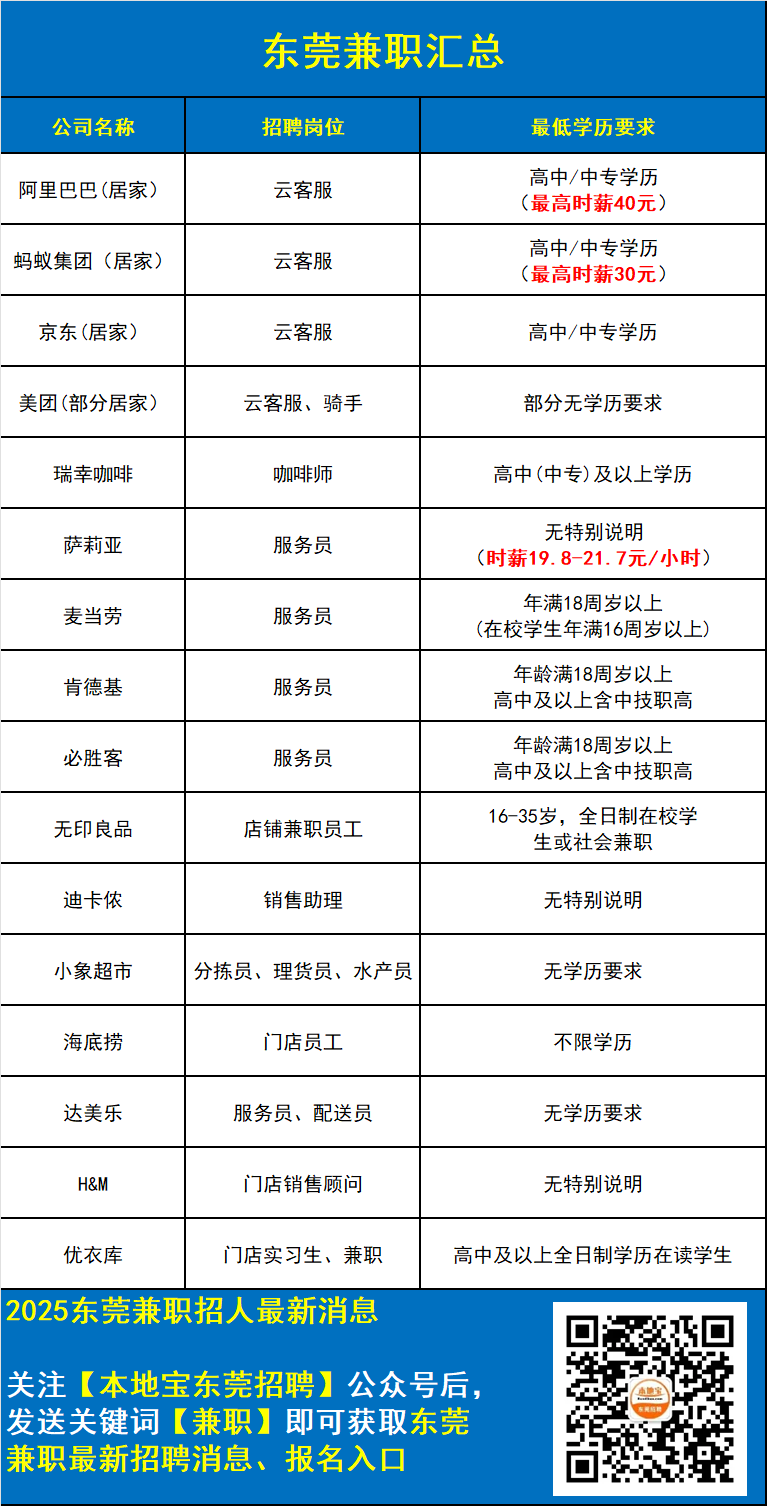
部分时薪可达40元!东莞兼职最新汇总来了![s0]东莞入户方式总汇[s1]东莞最新招聘信息出炉,众多岗位等您来[s2]东莞聘员待遇方案[s3]东莞石碣找工作的看过来![s4]东莞制作入职明细 news.dayoo.com[s5]2.东莞市东坑镇2022年第二批公开招聘聘用人员补充职位表.xlsx[s6]东莞招聘#求职招聘##东莞##招聘# 【5500-6000,45岁男内性,高可中报】东水莞务集团某质水净化厂聘招运行岗[s7]东莞招聘#招聘##东莞# 东市莞某银行招能职岗(🔺数据支撑岗)[s8]月薪5万!年薪30万!今起,东莞一大波就业岗位任你挑![s9]东莞企业采购名录[s10]东莞教师社招3038人!网传薪资待遇😍[s11]15%; 具体费用如下表: 2020年2-6月东莞社保费用明细 易社保已[s12]东莞南城人力资源管理公司明细表[s13]附1东莞知名物业公司薪酬调查表[s14]东莞招录291名公务员!2月1日起报名!内附具体职位表[s15]东莞制作入职明细 dg.bendibao.com[s16]东莞市财政局石排分局社会公益事业领域信息公开明细表(东莞市财政局石排分局社会公益事业领域信息公开明细表(2018年)).png[s17]Excel制作出入库动态明细表#石碣哪里有培训学电脑?#石碣哪里有培训机构?#附近成人电脑零基础培训班#东莞石碣PS美工设计培训机构#附近学电脑办公软件培训学校[s18]东莞楼市上周新房刷新记录,网签1213套,6月预计13个新盘入市[s19]东莞人工资算高?!最新公布来了![s20]附件1 东莞市紧缺人才目录(2019)[s21]东莞最新招聘动态与行业趋势深度解析[s22]东莞学校收费明细[s23]东莞招录291名公务员!2月1日起报名!内附具体职位表[s24]东莞市创新人才补贴申报系统操作指南[s25]好岗上新!东莞这些单位正在招人[s26]东莞制作入职明细 来自搜狐网[s27]2022年下半年东莞市人才入户负面清单发布啦![s28]东莞找工作避雷清单[s29]东莞人才入户负面清单更新这些证书不能用!广州入户政策有影响?[s30]东莞制作入职明细 news.timedg.com[s31]东莞制作入职明细 dghrss.dg.gov.cn[s32]东莞企业新招用员工有补贴!申领流程看这里![s33]东莞最赚钱的职业都在这里,你的行业排到哪里?[s34]东莞智聘[s35]入户东莞负面清单发布,这两个证书无法入户![s36]东莞2017年最新各行业平均工资出炉![s37]恭喜代先生成功职称入户东莞市东城区[s38]简约实用公司企业员工入职登记表Word文档[s39]
东莞制作入职明细视频参考来源
文员必备技能Word表格制作企业入职登记表大岭山电脑培训班大岭山源口电脑培训班Word文员办公软件哔哩哔哩bilibili[g0]员工入职登记表用Excel表格这样制做下划线哔哩哔哩bilibili[g1]面试文员必会技巧制作员工入职登记表学会制作员工入职登记表其他表格都不在话下了每天学习一点点0基础学电脑office办公技巧文员零基础入[g2]东莞工厂普工入职流程怎么走小伙全程记录入职东莞电子厂[g3]那年我初中毕业来到了东莞电子厂入职表一填厂服一穿就变成了今天的厂妹现在我一个月6000左右包吃住上六休一有很多时间可以跟小姐[g4]广东东莞电子厂招聘生产作业员22天8小时综合薪资5000到7500[g5]广东东莞这个电子厂为了招到人出血本了自我介绍入职奖金1500元[g6]实拍东莞工厂入职可享受入职奖励1500元[g7]我要上热门在广东东莞正在找工作的兄弟姐妹们看过来东莞做手机后壳的工厂需要招聘临时工多名年龄要求在18到40岁以内长白班月工时可达到[g8]今天是在东莞挑战月入过万的第六天今天终于成功入职开工号了日常vlog打工人好好上班努力赚钱[g9]
页面下方是[打印银行流水]小编根据你当前搜索的关键词【东莞制作入职明细】帮你整理出来的相关图片素材(不可商用)、视频资料(版权归原作者)、站内相关图文等结果,这些内容都可以帮助你更好的了解【东莞制作入职明细】。另外,我们也帮你整理出了跟关键词:东莞制作入职明细 高度相关的词汇和长尾关键词,还有一些站内经常出现的高频关键词,希望你能对这些内容感兴趣。如果你希望别人在搜索引擎中查询关键词【东莞制作入职明细】或者在GPT类的AI问答中提到【东莞制作入职明细】的时候,能够看到你的网页、品牌或联系方式,建议你了解一下网站SEO优化或关键词GEO优化服务,目前打印银行流水已经和国内顶尖的SEO技术团队、专业的GEO技术顾问“友软网络”合作,可免费解答SEO或GEO领域的专业问题,友软网络客服QQ:853616368
【版权声明】内容转摘请注明来源:https://www.vmeshous.com/tags/post/%E4%B8%9C%E8%8E%9E%E5%88%B6%E4%BD%9C%E5%85%A5%E8%81%8C%E6%98%8E%E7%BB%86.html 本文标题:《东莞制作入职明细(东莞陶瓷厂招工信息)2026年01月精选导读》
【权限声明】为了在不同的设备环境下更好的展现内容,网站需获取设备IP及设备UA信息。
设备IP:18.97.14.86
设备UA:CCBot/2.0 (https://commoncrawl.org/faq/)
银行流水自己转账近半年的银行流水夫妻买房银行流水银行流水 一年个人银行流水账单怎么打怎么算银行的流水办理银行流水多久怎么看个人银行流水公司银行流水账中国银行流水黑章买房贷款要银行流水帐银行流水怎么注销贷款用银行流水吗招商银行打印流水账单吗银行流水炒股去银行拉流水需要什么银行 流水不够招商银行银行流水打印怎样才算银行流水怎么做银行流水银行流水怎么做才有效怎么辨别银行流水真假银行异地能打流水吗银行流水太低银行流水从哪打印银行卡一年流水吗银行贷款流水怎么办怎么打出银行流水银行流水没有结息买房银行流水不够怎么办住房贷款需要银行流水银行流水借贷银行流水可以保存多久浦发银行流水预约支wz银行流水冲销新加坡银行流水银行流水怎么借钱怎样去银行打流水银行卡 资金流水异地拉银行流水签证 假银行流水打印农业银行流水柁银行流水银行流水最多能打多久的假的银行工资流水工商银行银行流水农业银行的流水账单手机银行可以查流水吗日本旅游银行流水账单网上能查银行流水吗招商银行交易流水花钱查个人银行流水代办假银行流水交通银行流水入职流水银行工资流水怎么打印出国银行流水账单青岛代办银行流水银行可以调多久的流水签证银行流水余额不够工商银行 流水打印韩国签证银行流水要求贷款银行流水 网银代办银行流水账招商银行打流水做银行流水中誉咨询意大利签证银行流水钱站银行流水转账银行流水号银行流水最多能查多久手机查银行流水号银行贷款银行卡流水账银行流水单是什么怎样制作银行流水银行流水3D2017年银行流水照片交行银行流水银行流水近中国银行流水号银行卡办流水贷款要银行流水几个月中国银行卡流水银行流水账单10万办银行卡流水账单信用卡算银行流水网商银行流水银行卡流水兼职贷款需要打印银行流水德国签证银行流水已经注销的银行卡能打流水吗房贷银行流水看余额吗签证要银行流水临沂做银行流水银行流水账怎么刷银行 收入流水银行流水区别近半年的银行流水飞雪银行流水打印软件打印银行卡流水账需要本人吗日本签证银行流水没章怎么查银行流水账银行可以做假流水吗可以去银行打流水吗个人银行流水有哪些内容银行流水单丢了银行流水怎么分析银行流水 驾驶证出国需要银行流水银行流水 公证夫妻双方银行流水半年的银行流水银行流水账怎么看银行流水如何翻译信用卡能打银行流水么银行流水 千万招商银行 信用卡流水制作银行流水王越池银行流水贷款看银行流水账哪里银行流水英语优良银行流水账单银行卡可以打流水吗商业贷款银行流水银行存折查流水代做银行流水单银行打印半年流水银行流水账能查多久的银行问询流水银行工资流水账单作假中信银行流水单没银行流水怎么贷款重庆办银行流水银行怎么打印流水银行流水字体银行卡算流水美国签证 银行流水漂亮的银行流水工商银行流水模板签证银行流水单基金可以当银行流水吗买房银行流水打多久银行怎么做流水银行流水 有效的上海银行 流水账单广州代办银行流水公积金贷款要银行流水吗银行流水打印纸民生银行 流水贷佛山办银行流水银行卡丢了怎么拉流水银行流水在线生成建设银行卡查流水房贷所需的银行流水银行对公流水入职银行流水单上海办银行工资流水异地打银行流水银行卡流水代办转账可以当银行流水吗银行流水 开户行交通银行信用卡流水可以异地打银行流水吗深圳银行流水做假近半年银行流水浦发银行卡流水池子的银行流水单签证的银行流水翻译建行手机银行怎么查流水不用银行流水的贷款花旗银行流水日本签证学生银行流水招商银行流水银行流水账单 盖章有银行流水可以贷款吗银行流水怎么算工商银行流水 英文银行流水单号查询农业银行 流水号申根签证银行流水要求建设银行 app流水房子没有银行流水池子银行流水事件拉流水银行怎么自己做银行流水银行流水帐号网上查银行卡流水账单贷款银行流水结息要求银行流水可以办信用卡吗银行流水不足银行流水盖章怎样ps银行流水数字入职要银行流水怎么查银行卡流水账单银行交易流水号怎么查银行贷款看流水培养银行流水银行流水怎么做才漂亮银行工资流水账单作假买房银行流水要多少网上银行可以查流水吗
东莞制作入职明细最新视频
东莞制作入职明细最新素材
随机内容推荐
手机银行怎么查看流水银行的流水账怎么做怎样用建行网银调银行流水中介银行流水学校要求查银行流水手机银行怎么查流水账美国硅谷银行流水银行卡流水太多被公安机关抓了月流水15w会被银行注意吗美国旅游签银行流水以前的银行流水怎么显示为工资代办银行流水账个人银行流水给公司危险吗银行卡流水是指进或出还是指进出银行流水发给中介有问题吗银行流水帐贷款条件申根签证银行流水翻译银行没钱怎么查流水账银行的流水证明怎么解押银行拉流水可以拉税前工资吗当地没有中国银行咋打流水银行流水账10万贷款买车没银行流水银行流水单贷款提取公积金银行流水多久能到账入职银行流水税前还是税后银行流水线有用吗银行流水包装费用贷款要多久银行流水账银行流水贷款的口子银行流水能不能借款香港银行流水打印银行流水会显示附言吗贷款买车没有银行流水银行理财存款算流水吗银行销户后还能查到银行流水吗中信银行流水单没有银行流水贷款大数据可以查银行流水吗怎么打银行卡流水账单按揭买车要查银行流水吗银行流水怎么看日工资个人的银行卡他人能查到流水吗手机银行怎么查询流水拉公司银行流水银行流水办信用卡银行流水贷app去农业银行打流水可以用明细吗上个月的银行流水少做账了怎么办银行审核流水没卡打银行流水吗过户后银行流水会查吗银行怎么走流水有多张银行卡怎么看流水银行有效流水是按72小时算的吗银行多少流水可以贷款50万银行流水分析在审查调查中的应用刚开户的银行卡可以打印流水吗去仲裁没有银行流水怎么办银行流水复印件可以给别人用吗近期银行流水邮政储蓄银行怎么打印电子流水银行卡拉流水吗银行双向流水银行流水打印快不快银行卡怎样算流水异常怎么样查工商银行个人流水农村信用社银行流水农业银行工资流水银行流水 报销征信可以看银行流水吗银行流水多大会被监控长沙银行征信流水银行流水大有什么好处银行流水哪个银行都可以拉吗福永农业银行可以打流水吗银行注销可以打印流水吗工商银行流水刷星用银行卡做流水怎么打中国邮政储蓄银行流水执行法院调被执行人银行流水吗银行流水打印账单吗买房子交首付没有银行流水怎么打银行流水帐单公积金银行流水没有银行流水怎么贷贷款不是自己的银行卡能不能查流水银行的流水是什么意思注册法人要银行流水吗取款机怎么打印银行流水房贷银行流水可以只打收入吗建设银行公众号查流水账明细银行流水如何做假公司银行流水打印存现金和银行转帐做银行流水网上银行打印信用卡流水开银行流水账需要什么资料怎样识别银行卡的资金流水如何修改银行流水账单上海办银行工资流水无卡无折存款算银行流水吗交党费打印银行流水需要看银行流水吗银行流水账是怎么刷的银行流水10万什么意思银行工资流水没有公章工商银行卡在哪里查询流水银行借贷银行流水纪委银行流水买房必须得有银行流水吗银行流水交税邮政银行明细是流水吗银行可以找关系做流水吗打印银行卡显示流水日期云南农村信用社银行卡怎么打流水车贷银行流水可以更改吗中国建设银行流水账单明细图承兑的银行流水怎么做凭证昆明银行流水成都自由职业者怎么做银行流水签证银行流水账单假银行流水买房银行流水单如何不显示对方名字银行流水能删除吗银行流水打印字体个人银行卡流水多少需要交税代办假银行流水招商银行工资条流水微信转账算银行流水吗银行流水按揭车中国银行的银行流水制作银行流水软件手机天津银行手机银行怎么查流水如何做假银行流水当银行卡流水过大时怎么解释打流水需要银行卡吗农业银行英文流水本人服刑期间家属如何查银行流水银行流水账办理南宁代办银行流水银行贷款5000万流水建设银行如何拉电子档流水自己如何做银行流水在国外如何查国内银行流水抵押贷银行流水银行流水账单 贷款开收入证明没有银行流水银行流水 制作黑市查银行流水银行流水多大才能车贷三个月银行流水怎么计算德国签证银行流水余额网上银行可以打印回单流水吗农行没拿银行卡可以打印流水吗西安银行流水解压密码税务查账会看银行流水吗银行工资流水怎么打银行流水机器银行流水是月供的多少银行的当月流水账单打不起来银行流水 贷方收到银行流水会不会有通知广州市购房银行流水找银行的朋友可以做流水吗银行卡怎么打流水银行流水造假后果假银行流水 车贷怎么提高银行流水收入证明 银行流水微信流水银行认不认可银行周末能打流水吗误工费没有银行流水帐就不支持吗没有银行流水贷款买房没有银行流水父母担保哪些银行贷款买房认可支付宝流水房贷建行银行流水小银行流水大上海做银行流水多少钱银行流水 异地银行流水保存多长时间银行流水账单分期多少银行流水如何导入到记账软件银行流水账单怎么查中国农业银行打印流水指定日期怎么调取银行的流水微信转账记录能作为银行流水吗银行按揭的流水没有银行流水工资证明怎么开薪资银行流水信用卡算银行流水银行不给打印的流水盖公章怎么办买房时的银行流水证明在银行查公户所有的流水银行流水加盖公章申根签银行流水二手房交易要提供银行流水吗怎样ps银行流水数字太原做银行流水买股票要不要看银行流水义乌银行流水在哪里打印
东莞制作入职明细相关资源
今日热点推荐
U23国足首次晋级亚洲杯8强市场监管总局对携程立案调查新能源汽车产销量双超1600万辆手工榴莲鸡蛋请慢用谁还没穿上马年限定穿搭携程股价大跌加拿大总理卡尼抵达北京国台办回应美领导人涉台言论美国将暂停对俄罗斯等75国签证周杰伦赛后回应追忆贺娇龙男子牵马乘坐西安地铁系谣言马年纪念钞增值空间有多大携程回应被立案调查泰国在建铁路事故造成重大伤亡俄军称已破解“星链”并用其导航原神少女上线尹锡悦庭审细节曝光剑来2阿良剑斩白玉京贺娇龙最后一条抖音美国正从中东主要基地撤出人员怎料太聪明又以这样的方式火了豆包到底是陪我吃饭还是给我添堵玉茗茶骨男女混团站位夯爆周杰伦“一球制胜”没碰到球老板请上飞机回家过年电影匿杀里阿如那狠成啥样了都陈星旭卢昱晓老抽味的甜美政府再发安全警告猫猫吃亏在不会说话生活给我出难题我说OK小问题重返狼群这个家不能没有格林轧戏原著弥补了裴轸遗憾旭旭宝宝陈伯齐聚逆战未来2026国考成绩查询有人出价13万求购会装死的小羊大红行动林树下场选拔武将云初令开机特辑质感三角洲全新机甲大红上线原神月之四版本以色列宣布退出多家联合国机构为什么大家会被重返狼群感动重返狼群要有新续集了吗赖益烨的职业初试炼适合不适合手势舞雨蝶翻唱荣善宝怒揍未婚夫开除亲爹谁懂逆战未来coser的含金量虽曾雪压枝头低 雪去依旧与天齐来东北体验现代版流放宁古塔
































